flow control group acquired

Recommendations are categorized as essential practices that should be adopted. The acquisition of Krystallon is consistent with our strategy of expanding the Groups technological base in long-term growth markets.


Psychiatric Disorders In Individuals Born Very Preterm Very Low Birth Weight An Individual Participant Data Ipd Meta Analysis Eclinicalmedicine

Summary of major changes.

. In 2007 Weir acquired SPM Flow Control Inc for US653 million 328 million. Construction Training Group specialises in nationally accredited traffic controller courses in Melbourne. Announced that it has acquired AquaCentral the second largest pool distributor in the United States.

The acquired businesses are expected to contribute to operational EBIT in the range of SEK 246-316 million during FY 2223 and SEK 519-689 during FY 2324. TruDose features an integrated flow switch so it only doses chemicals when there is water flowing through the system however it continues to monitor the levels even when no flow is detected. This six-channel five colors and one FRET channel real-time PCR instrument combines advanced optical technology with precise temperature control to deliver sensitive reliable detection for singlexplex or multiplex reactions.

Community-acquired pneumonia would seem like an ideal indication for the use of the high-flow nasal cannula. And recommended every three yearsIf your line of work involves the need to control the flow of traffic on public roads it is extremely important that you have all the knowledge. Book your course online or call us at 03 9763 5449.

As samples are acquired on the Attune CytPix Flow Cytometer the high-speed camera captures and stores images of a sampling of events. In business a takeover is the purchase of one company the target by another the acquirer or bidderIn the UK the term refers to the acquisition of a public company whose shares are listed on a stock exchange in contrast to the acquisition of a private company. Acquisition of Zeag Group access control and car park management systems Switzerland.

The Weir Group plc is a Scottish multinational engineering company headquartered in Glasgow Scotland. Heritage Pool Supply Group Inc. Management of the target company may or may not agree with a proposed takeover and this has resulted in the.

Flow-Rite is a leading manufacturer of. In October 2011 Hamworthy acquired AW Flow Holdings Ltd and its subsidiary undertakings. The success of its latest products and the importance of the partnership with FAAC Group which acquired Magnetic in 2012.

For greater flexibility Attune Cytometric Software lets you adjust the image capture frequency as needed and can capture up to 6000 images per second depending on the flow rate and image size. Conducted a multi-centered open-label randomized control trial with 300 patients mainly with community-acquired pneumonia CAP. The Transactions improve the groups capabilities within game publishing and development work-for-hire comics publishing film TV production.

Together the group of eight worked to help a local Grand Rapids Michigan family pursue their dreams of attaining safe clean and affordable housing. Vacuum Technology. The data collected by CsΓ­kszentmihΓ‘lyi shows that most people are either bored or stressed at work where 15 never enter a state of flow on a typical day and only 20 enter flow at least once per day Goleman 2013.

SemiTorr acquires Tru-Flow LLC. Advanced solutions to control the flow of the security entrances in public buildings museums and offices airports and. 2014 Update Reference Klompas Branson and Eichenwald 1 including recommendations that have been added removed or altered.

November 18 2020. Temperature Control. This section lists major changes from the Strategies to Prevent Ventilator-Associated Pneumonia in Acute-Care Hospitals.

A team of Flow-Rite employees recently traded their office and manufacturing workstations for a construction site when they volunteered for a Habitat for Humanity project. Oregon-based SemiTorr Group Inc. The CFX96 Touch System is a powerful precise and flexible real-time PCR detection system.

AW Flow is a UK based specialist valve manufacturer for the oil and gas sector with oer 50 years experience supplying. These statistics are of enormous significance to fostering engagement at work particularly because many studies show. Only 12 or 87739 infants in the high-flow nasal cannula group failed therapy while.

SPM manufactures high-pressure well service pumps and related flow control equipment.


Tocilizumab Plus Dexamethasone Versus Dexamethasone In Patients With Moderate To Severe Covid 19 Pneumonia A Randomised Clinical Trial From The Corimuno 19 Study Group Eclinicalmedicine


When Killers Become Thieves Trogocytosed Pd 1 Inhibits Nk Cells In Cancer


High Flow Nasal Oxygen Alone Or Alternating With Non Invasive Ventilation In Critically Ill Immunocompromised Patients With Acute Respiratory Failure A Randomised Controlled Trial The Lancet Respiratory Medicine


Amnis Imagestream Imaging Flow Cytometer Luminex Corporation


When Killers Become Thieves Trogocytosed Pd 1 Inhibits Nk Cells In Cancer


Automatic Control System An Overview Sciencedirect Topics


Cerebral Blood Flow An Overview Sciencedirect Topics


Purchase Price Allocation Ppa Deloitte Netherlands


Hyperbaric Oxygen Therapy Improves Symptoms Brain S Microstructure And Functionality In Veterans With Treatment Resistant Post Traumatic Stress Disorder A Prospective Randomized Controlled Trial Plos One


Safety And Efficacy Of The Mrna Bnt162b2 Vaccine Against Sars Cov 2 In Five Groups Of Immunocompromised Patients And Healthy Controls In A Prospective Open Label Clinical Trial Ebiomedicine


Community Acquired Pneumonia The Lancet


Risk Of Ischaemic Stroke In Patients With Transient Global Amnesia A Propensity Matched Cohort Study Stroke And Vascular Neurology


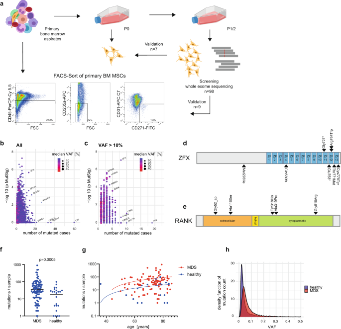
Bone Marrow Derived Stromal Cells From Myelodysplastic Syndromes Are Altered But Not Clonally Mutated In Vivo Nature Communications


Acquisition And Consolidation Processes Following Motor Imagery Practice Scientific Reports


Comprehensive Infection Control Measures Prevent Hospital Acquired Severe Acute Respiratory Syndrome Coronavirus 2 Infection A Single Center Prospective Cohort Study And Seroprevalence Survey Plos One


11 0 Ground Data Systems And Mission Operations Nasa


Cognitive Control Affects Motor Learning Through Local Variations In Gaba Within The Primary Motor Cortex Scientific Reports


Longitudinal Studies Support The Safety And Ethics Of Virtual Reality Suicide As A Research Method Scientific Reports


When Killers Become Thieves Trogocytosed Pd 1 Inhibits Nk Cells In Cancer

Iklan Atas Artikel

Iklan Tengah Artikel 1

Iklan Tengah Artikel 2

Iklan Bawah Artikel